- Version
- Download 11
- File Size 1.06 MB
- File Count 1
- Create Date September 12, 2025
- Last Updated September 12, 2025
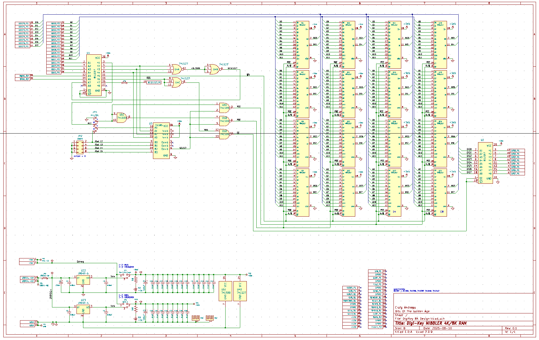
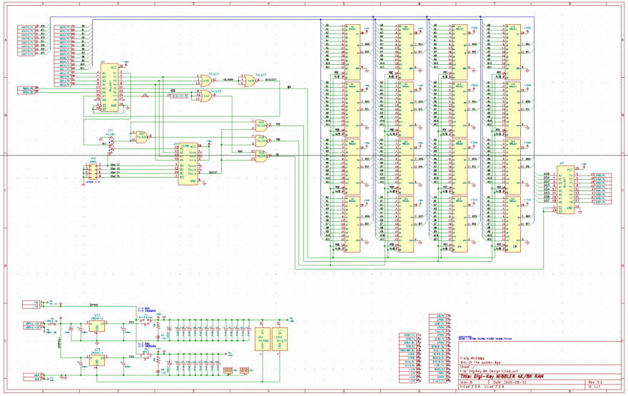
Nibbler RAM Expansion Schematic
Nibbler 4K/8K RAM Expansion Schematic v0.8 WK2925
Home » Nibbler RAM Expansion Schematic

Nibbler 4K/8K RAM Expansion Schematic v0.8 WK2925
Copyright © 2026 Bits Of The Golden Age