SC/MP Assemblers & Disassemblers & Diagnostics

Listings

Science of Cambridge MK14 Projects

Martin has an entire suite of MK14 related hardware and software.

This enhanced MK14 has been redesigned to eliminate many of the hard-to-find components.  Chris also has another version the MK14 Replica that is more faithful to the original MK14 design than this MK14E.

Like Chris’s MK14E, this MK14E VDU has been redesigned to eliminate many of the hard-to-find components.  Chris also has a replica MK14 VDU

SC/MP Based Project Boards

It is loosely taken from an Elektor design and one on the internet. It has a build in amplifier connected to FLAG1 for creating simple audio. 

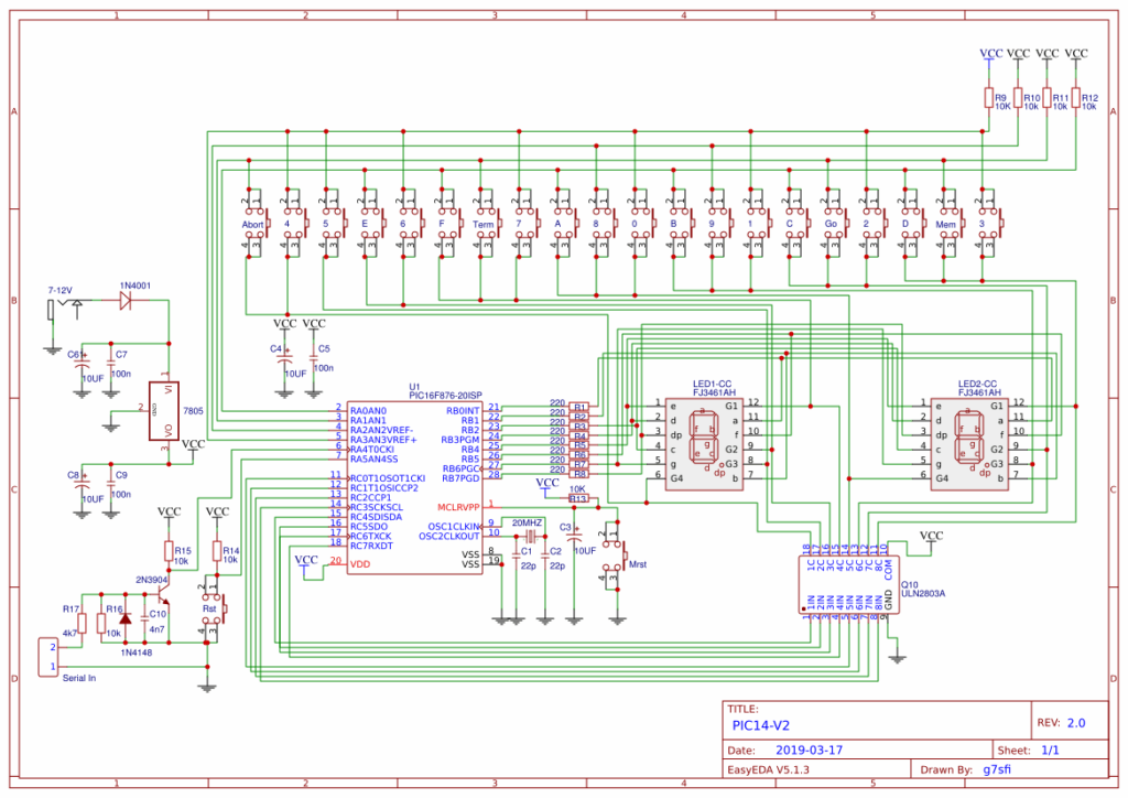
The PIC14 is a ‘cycle perfect’ emulation insofar as every SC/MP instruction executes in the same time as it would on a real SC/MP chip

PICL Version 2 which is a logical development of Karen Orton’s 2007 PICL design
with feature enhancements and software extensions, making it an ideal platform for learning and
experimenting with the SC/MP at very low cost

Available as a complete kit

Available as a complete kit

Discussed in March 1979 Kilobaud page 84 -Link

There are some small errors on this version of the PCB, some of which were already compensated for by changing the support (CircuitPython) code – one remaining error is that the output connections to the MK14 reset circuit are swapped, not in the order intended.