Download
or download free
[free_download_btn]
Description
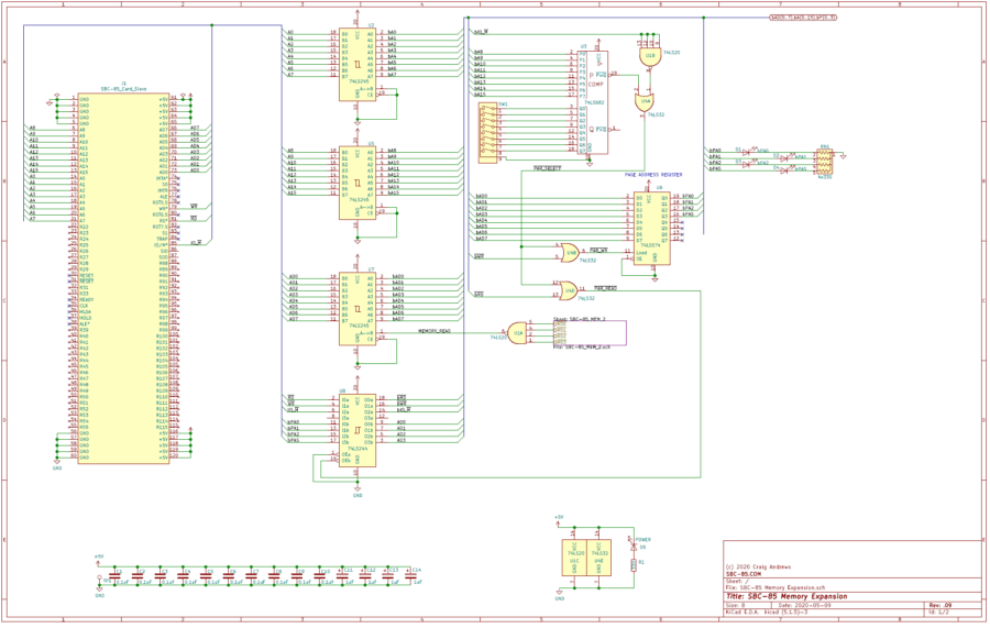
Memory Expansion Schematics
v1.0
v1.0a
[changelog]
Categories & Tags
Similar Downloads
No related download found!



