Download
or download free
[free_download_btn]
Description
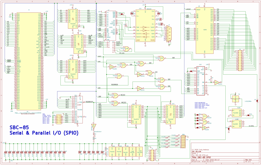
Serial & Parallel I/O Schematic
[changelog]
Categories & Tags
Similar Downloads
No related download found!



